w66¹ú¼Êapp
Ͷ×ÊÕß
> Ͷ×ÊÕß
> ¿Í »§
> ÇóÖ°Õß
> ´«Ã½Õß
·±ów
|
Global
English
Espa?ol
Fran?ais
§²§å§ã§ã§Ü§Ú§Û
ÐÅÏ¢¹ûÕæ
ÆóÒµ»ù±¾ÐÅÏ¢
ÈËÊÂн³êÊÂÏî
Ö÷Òª²ÆÎñÐÅÏ¢
ÆóÒµÖØ´óÊÂÏî
ÍÆÐÐÉç»áÔðÈÎ
Ô±¹¤ÕÐÆ¸ÐÅÏ¢
Õбê²É¹ºÐÅÏ¢
ÆäËû¹ûÕæÐÅÏ¢
Ç·¿îͶË߯½Ì¨
ÈËÁ¦×ÊÔ´
È˲ÅÀíÄî
È˲Ÿſö
È˲ÅÕÐÆ¸
½ÌÓýÅàѵ
ÆóÒµÎÄ»¯
ÎÄ»¯ÀíÄî
ÊÓ¾õʶ±ð
ÎÄ»¯»î¶¯
Éç»áÔðÈÎ
µ³µÄ½¨Éè
µ³½¨ÊÂÇé
¼Í¼ìÊÂÇé
¹¤»áÊÂÇé
ͳսÍÅÇàÊÂÇé
¿Æ¼¼Á¢Òì
¿Æ¼¼×ÜÀÀ
ÊÖÒÕÁìÓò
¿Æ¼¼¶¯Ì¬
¿ÆÑÐЧ¹û
Ñз¢Óë·þÎñƽ̨
Ժʿ·ç·¶
ÖØµã¿Æ¼¼Ð§¹û
ÐÐÒµ·þÎñ
ÆóÒµ×ÊÖÊ
¿Æ¼¼½±Àø
¼ì²â»ú¹¹
֪ʶ²úȨ
±ê×¼»¯Î¯Ô±»á
w66¹ú¼Êapp²úÆ·
ÖØÐÍw66¹ú¼Êapp
´óÐÍÖý¶Í¼þ
ºËµç×°±¸
ũҵw66¹ú¼Êapp
·ÄÖ¯w66¹ú¼Êapp
¹¤³Ìw66¹ú¼Êapp
ʯ»¯Í¨ÓÃ
ÁÖÒµw66¹ú¼Êapp
µØÖÊ×°±¸
¶¯Á¦w66¹ú¼Êapp
³µÁ¾ºÍÁ㲿¼þ
»ú´²¹¤¾ß
µç¹¤µçÕ¾
ÒÇÆ÷ÒDZí
»·±£×°±¸
ÓªÒµÁìÓò
ÏȽø×°±¸ÖÆÔì
¹¤Òµ»ù´¡ÑÐÖÆÓë·þÎñ
¹¤³Ì³Ð°üÓ빩ӦÁ´
ÐÂÎÅÖÐÐÄ
֪ͨͨ¸æ
w66¹ú¼ÊappÒªÎÅ
ÖØµã¹Ø×¢
¹ú×ʶ¯Ì¬
ÆóÒµ¶¯Ì¬
ʱÕþÒªÎÅ
ÈËÎï·ç·¶
ýÌ幨ע
רÌⱨµÀ
¹ú×Êί¶¯Ì¬
ýÌåÁªÂç
¹ØÓÚw66¹ú¼Êapp
¶Ê³¤Ö´Ç
w66¹ú¼Êapp¸Å¿ö
¼¯ÍŸ߹Ü
w66¹ú¼Êapp¼ò½é
×éÖ¯¼Ü¹¹
Éú³¤Àú³Ì
¶Ê»á
¸ß¼¶ÖÎÀíÖ°Ô±
¹«Ë¾ÉùÓþ
ÉÏÊй«Ë¾
Ê×Ò³
ÐÂÎÅÖÐÐÄ
֪ͨͨ¸æ
2023
֪ͨͨ¸æ
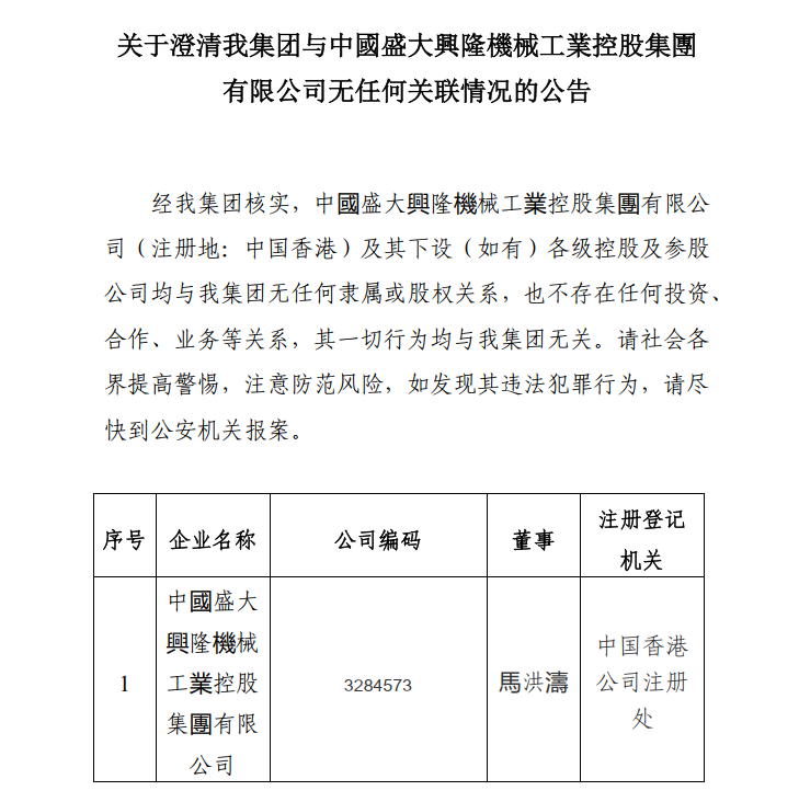
¹ØÓÚ³ÎÇåÎÒ¼¯ÍÅÓëÖйúÊ¢´óÐË¡w66¹ú¼Êapp¹¤Òµ¿Ø¹É¼¯ÍÅÓÐÏÞ¹«Ë¾ÎÞÈκιØÁªÇéÐεÄͨ¸æ
Ðû²¼Ê±¼ä£º2023-07-28
ÎÄÕÂȪԴ£ºÕ½ÂÔÉú³¤²¿
¡¾
´ó
ÖÐ
С
¡¿
¸½¼þ£º
Ïà¹ØÎĵµ£º
±±¾©ÆðÖØÔËÊäw66¹ú¼ÊappÉè¼ÆÑо¿ÔºÓÐÏÞ¹«Ë¾µ³Î¯Î¯Ô±¡¢¡¢¡¢¸±×Ü˾ÀíÔÀÎÄÁˆ½ÓÊÜÉó²éÊÓ²ì
2023-12-08
¹ØÓÚ³ÎÇåÎÒ¼¯ÍÅÓëÖйúÊ¢´óÐË¡w66¹ú¼Êapp¹¤Òµ¿Ø¹É¼¯ÍÅÓÐÏÞ¹«Ë¾ÎÞÈκιØÁªÇéÐεÄͨ¸æ
2023-07-28
¹ØÓÚð³ä¹úÆóÐÅϢͨ¸æ
2023-04-25
¹ØÓÚ³ÎÇåÎÒ¼¯ÍÅÓë¹úе»ú½¨£¨ÁÉÄþ£©ÊµÒµÓÐÏÞ¹«Ë¾ÎÞÈκιØÁªÇéÐεÄͨ¸æ
2023-04-17
¹ØÓÚ³ÎÇåÎÒ¼¯ÍÅÓëÉîÛÚÖлúͶʵҵ¼¯ÍÅÓÐÏÞ¹«Ë¾ÎÞÈκιØÁªÇéÐεÄͨ¸æ
2023-04-17
¹ØÓÚ³ÎÇåÎÒ¼¯ÍÅÓë¹óÖÝÖлú¹úÐËÉÌó¼¯ÍÅÓÐÏÞ¹«Ë¾ÎÞÈκιØÁªÇéÐεÄͨ¸æ
2023-04-06
ÈÈÃÅÍÆ¼ö
>
ÄÚÍøÁ´½Ó
w66¹ú¼Êapp¼¯ÍÅÔÚÏßѧϰƽ̨
w66¹ú¼Êappw66¹ú¼ÊappÐÂÎÅÐÅÏ¢ÖÎÀíÆ½Ì¨
w66¹ú¼Êapp¼¯Íŵç×ӲɹºÆ½Ì¨
w66¹ú¼Êapp¼¯ÍÅÍøÕ¾Èº >
Ó¢ÎÄ×ÓվȺ >
ÆäËûÓïÖÖÍøÕ¾ >
×°±¸ÆóÒµ
w66¹ú¼ÊappÖØÐÍ×°±¸¼¯ÍŹɷÝÓÐÏÞ¹«Ë¾
ÖйúµÚ¶þÖØÐÍw66¹ú¼Êapp¼¯ÍÅÓÐÏÞ¹«Ë¾
ÖйúÒ»Íϼ¯ÍÅÓÐÏÞ¹«Ë¾
Öйú¸£Âíw66¹ú¼Êapp¼¯ÍÅÓÐÏÞ¹«Ë¾
ÖйúµØÖÊ×°±¸¼¯ÍÅÓÐÏÞ¹«Ë¾
Öйúw66¹ú¼ÊappÖØ¹¤¼¯ÍÅÓÐÏÞ¹«Ë¾
ÖйúºãÌ켯ÍÅÓÐÏÞ¹«Ë¾
w66¹ú¼ÊappÖÇÄܿƼ¼ÓÐÏÞ¹«Ë¾
¹¤Ã³ÆóÒµ
Öйúw66¹ú¼Êapp×°±¸¹¤³Ì¹É·ÝÓÐÏÞ¹«Ë¾
Öй¤¹ú¼Ê¹¤³Ì¹É·ÝÓÐÏÞ¹«Ë¾
Öйúº£Ñ󺽿ռ¯ÍÅÓÐÏÞ¹«Ë¾
ËÕÃÀ´ï¹É·ÝÓÐÏÞ¹«Ë¾
Öйúw66¹ú¼Êapp¹¤Òµ½¨É輯ÍÅÓÐÏÞ¹«Ë¾
ÖÐw66¹ú¼Êapp´²×ܹ«Ë¾
ÖйúÖØÐÍw66¹ú¼ÊappÓÐÏÞ¹«Ë¾
Öйú×Ô¿ØÏµÍ³¹¤³ÌÓÐÏÞ¹«Ë¾
ÖйúÆÖ·¢w66¹ú¼Êapp¹¤Òµ¹É·ÝÓÐÏÞ¹«Ë¾
Öйúw66¹ú¼Êapp¹ú¼ÊÏàÖú¹É·ÝÓÐÏÞ¹«Ë¾
w66¹ú¼Êappº£ÄÏÉú³¤ÓÐÏÞ¹«Ë¾
¿ÆÑÐÔºËù
Öйúũҵw66¹ú¼Êapp»¯¿ÆÑ§Ñо¿Ôº¼¯ÍÅÓÐÏÞ¹«Ë¾
ÖйúÖÐÔª¹ú¼Ê¹¤³ÌÓÐÏÞ¹«Ë¾
±±¾©ÆðÖØÔËÊäw66¹ú¼ÊappÉè¼ÆÑо¿ÔºÓÐÏÞ¹«Ë¾
w66¹ú¼Êapp¼¯ÍÅ¿ÆÑ§ÊÖÒÕÑо¿ÔºÓÐÏÞ¹«Ë¾
ÖйúÁªºÏ¹¤³ÌÓÐÏÞ¹«Ë¾
w66¹ú¼Êapp¹¤ÒµµÚÁùÉè¼ÆÑо¿ÔºÓÐÏÞ¹«Ë¾
ÉòÑôÒÇ±í¿ÆÑ§Ñо¿ÔºÓÐÏÞ¹«Ë¾
ºÏ·ÊͨÓÃw66¹ú¼ÊappÑо¿ÔºÓÐÏÞ¹«Ë¾
¸ÊËàÀ¶¿ÆÊ¯»¯¸ßÐÂ×°±¸¹É·ÝÓÐÏÞ¹«Ë¾
w66¹ú¼Êapp¾«¹¤¼¯ÍŹɷÝÓÐÏÞ¹«Ë¾
Ìì½òµçÆø¿ÆÑ§Ñо¿ÔºÓÐÏÞ¹«Ë¾
ÖйúµçÆ÷¿ÆÑ§Ñо¿Ôº¹É·ÝÓÐÏÞ¹«Ë¾
¹ãÖÝw66¹ú¼Êapp¿ÆÑ§Ñо¿ÔºÓÐÏÞ¹«Ë¾
ÖØÇìÖÊÁÏÑо¿ÔºÓÐÏÞ¹«Ë¾
³É¶¼¹¤¾ßÑо¿ËùÓÐÏÞ¹«Ë¾
ÖйúÖØÐÍw66¹ú¼ÊappÑо¿Ôº¹É·Ý¹«Ë¾
¹ðÁÖµçÆ÷¿ÆÑ§Ñо¿ÔºÓÐÏÞ¹«Ë¾
w66¹ú¼ÊappÊý×ֿƼ¼ÓÐÏÞ¹«Ë¾
w66¹ú¼Êapp¹¤ÒµÍýÏëÑо¿ÔºÓÐÏÞ¹«Ë¾
Æû³µÆóÒµ
w66¹ú¼ÊappÆû³µ¹É·ÝÓÐÏÞ¹«Ë¾
Öйúw66¹ú¼Êapp¹ú¼ÊÏàÖú¹É·ÝÓÐÏÞ¹«Ë¾
ÖйúÆû³µ¹¤Òµ¹¤³ÌÓÐÏÞ¹«Ë¾
ÆäËûÆóÒµ
w66¹ú¼Êapp×ʲúÖÎÀíÓÐÏÞ¹«Ë¾
w66¹ú¼Êapp²ÆÎñÓÐÏÞÔðÈι«Ë¾
w66¹ú¼Êapp×ÊÔ´¿Ø¹ÉÓÐÏÞ¹«Ë¾
w66¹ú¼Êapp¼¯Íű±¾©¹²Ïí·þÎñÖÐÐÄÓÐÏÞ¹«Ë¾
ÓÑÇéÁ´½Ó
|
ÄÚ²¿·þÎñ
|
RSS¶©ÔÄ
|
ÍøÕ¾µØÍ¼
|
°æÈ¨ÉùÃ÷
|
ÁªÏµw66¹ú¼Êapp
¾©ICP±¸£º05005561 ¾©¹«Íø°²±¸£º110401300041ºÅ °æÈ¨ËùÓУºw66¹ú¼Êapp µØµã£º±±¾©Êк£µíÇøµ¤Àâ½Ö3ºÅw66¹ú¼Êapp´óÏà Óʱࣺ100080
¡¾ÍøÕ¾µØÍ¼¡¿
¹ØÓÚ³ÎÇåÎÒ¼¯ÍÅÓëÖйúÊ¢´óÐË¡w66¹ú¼Êapp¹¤Òµ¿Ø¹